Executable BPMN im Spring Boot Kontext
Schulung & Kurs

Modellierung und Automatisierung von Geschäftsprozessen mit Hilfe von BPMN und Camunda (Community Edition) und Spring Boot

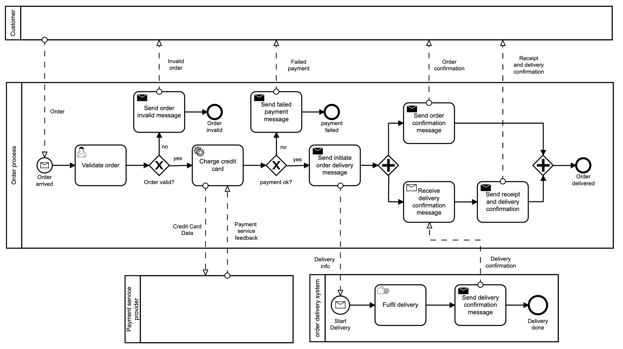
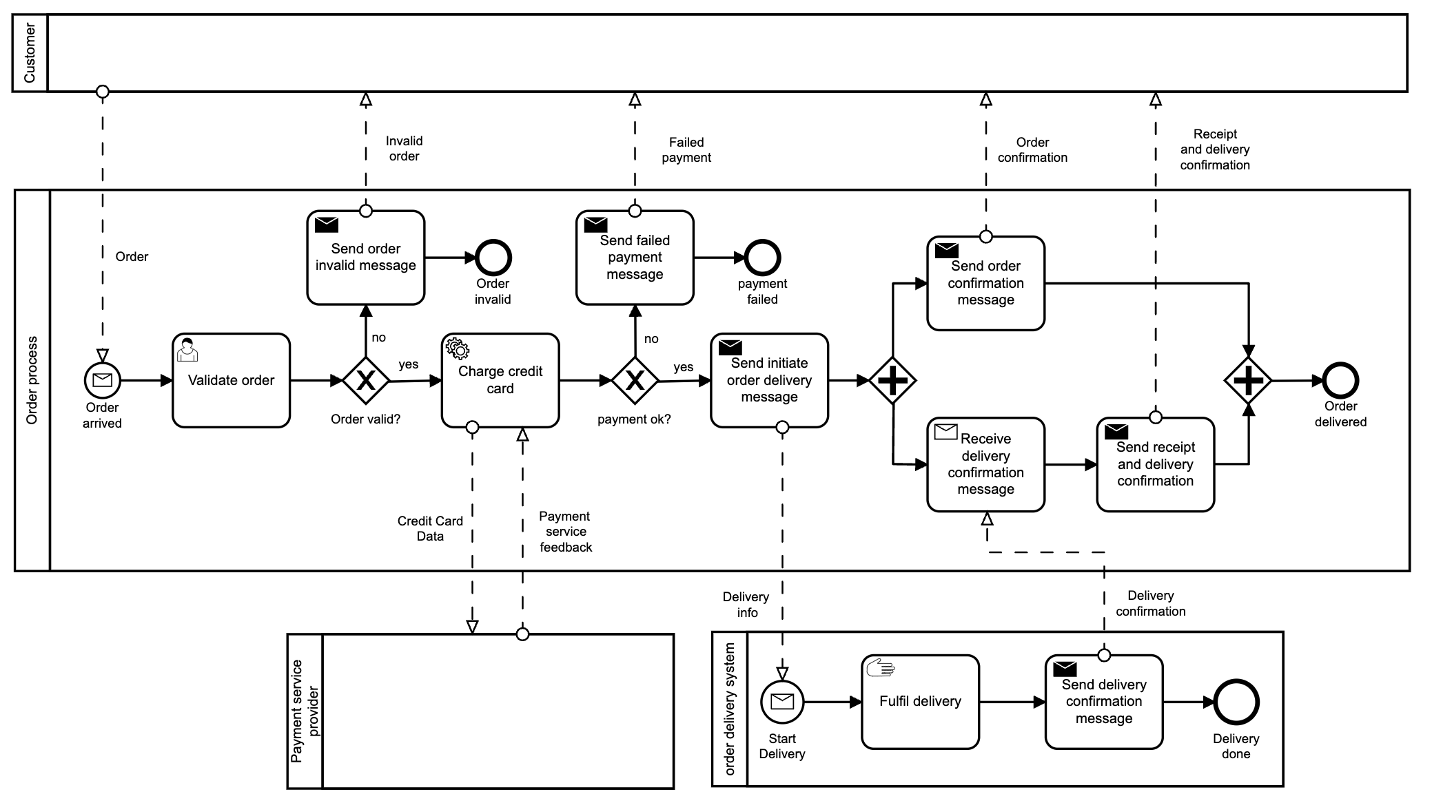
Selbst kleine und mittlere Unternehmen müssen heute schnell auf Veränderungen im Umfeld reagieren und ihre Prozesse immer wieder zeitnah an neue Situationen adaptieren. Hier bietet sich die weitverbreitete Standard-Notation BPMN an. Dank ihrer leicht verständlichen Symbole können in Zusammenarbeit zwischen den Fachbereichen und Vertretern der IT rasch aussagekräftige visuelle Modelle zu einzelnen Geschäftsprozessen erstellt werden. Die resultierenden BPMN Modelle lassen sich sodann in einem weiteren Schritt in exekutierbare Prozesse transferieren. Diese können sodann auf einer Workflow Engine wie z.B. Camunda ausgeführt werden.
Die Workflow Engine entlastet die Entwickler von der Implementation der Steuerungslogik des jeweiligen Prozesses, d.h. sie können sich auf die Implementation der Businesslogik (der einzelnen Tasks) konzentrieren. Zudem bieten gängige Workflow Engines out-of-the-box weitere Funktionalitäten wie Benutzer- und Rechteverwaltung, Monitoring, einfache Prozess-Deployment etc. Damit können solche Projekte deutlich schneller realisiert und besser gewartet werden als mit traditionellen Ansätzen ohne Workflow Engine.
Wir verwenden die Community Edition von Camunda und betten diese in ein Spring Boot Umfeld ein, wodurch für die Ausführung von BPMN Prozessen keine zusätzlichen Web- oder Applikationsserver etc. notwendig sind.

Kurse für Teams:

Gerne führen wir zugeschnittene Kurse für euer Team durch - vor Ort, remote oder in unseren Kursräumen.

In-House Kurs Anfragen

 

  Rolf Jufer  

Kursinhalt:


Nach einer Kurzeinführung in die BPMN Notation modellieren wird mehrere Geschäftsprozesse unterschiedlicher Komplexität und überführen diese schrittweise in ausführbare Modelle, welche wir auf die Community Edition von Camunda deployen.

Folgende Inhalte werden dabei behandelt:
- BPMN in a Nutshell (Kurzeinführung in die Standard-Notation BPMN)
- Die Architektur einer Workflow Engine (Metamodell)
- Am Markt verfügbare Workflow Engines
- Übersicht Camunda Platform Community Edition (inkl. Distributionen)
- Einführung in das Camunda API (Java, REST)
- Implementations-Konzepte (Camunda Self-contained, eingebettet in eigene Anwendung etc.)
- Benutzerverwaltung (build-in, LDAP, Keycloak) und Berechtigungskonzepte
- Starten und Beenden von Prozessen
- Optionen zur Implementation von Prozessschritten (Task’s)
- Datenfluss innerhalb eines Prozessen und von bzw. zu externen Instanzen
- Prozess-Monitoring
- Transaction-Handling
- Error-Handling
- Prozess - Deployment / Versionierung
- Prozess-Testing
- Ausblick: Weiterführende Standards wie DMN, CMMN und deren Unterstützung durch die Camunda Community Edition

Wir fokussieren uns darauf eine spezifische Auswahl an Themen genau zu betrachten und zu verstehen.


Disclaimer: Der effektive Kursinhalt kann, abhängig vom Trainer, Durchführung, Dauer und Konstellation der Teilnehmer:innen von obigen Angaben abweichen.

Ob wir es Schulung, Kurs, Workshop, Seminar oder Training nennen, wir möchten Teilnehmer/innen an ihrem Punkt abholen und mit dem nötigen praktischen Wissen ausstatten, damit sie die Technologie nach der Schulung direkt anwenden und eigenständig vertiefen können.

Ziel:

Die Teilnehmenden sind am Schluss in der Lage, selbständig Prozesse verschiedener Komplexität mit der Community Edition der Workflow Engine Camunda zu automatisieren.


Dauer:

2 Tage (Wird bei In-House Kursen individuell angepasst.)


Form:

Bewährter Mix aus Erläuterung, Live-Coding und gemeinsamer Automatisierung ausgewählter Prozesse.


Zielgruppe:

Software-Entwickler\*innen, welche einen effizienten Start in die Automatisierung von Prozessen mit Hilfe einer Workflow Engine wie Camunda Community Edition erhalten wollen. 


Voraussetzungen:

Basiswissen in der Entwicklung mit Java kombiniert mit einem allgemeinen Verständnis hinsichtlich betrieblicher Abläufe. Idealerweise Erfahrung mit Spring Boot. (Unsicher? Kontaktiert uns: Jonas Felix)


Vorbereitung:

Die Teilnehmenden erhalten nach der Anmeldung einen Fragebogen und eine Installationsanleitung zugestellt. Passend zu den Antworten senden wir ein individuelles Hinweise zur Vorbereitung auf den Kurs.

In-House Kurs anfragen:

In-House Kurs Anfragen

Trage dich in die Warteliste ein für weitere öffentliche Kurs-Termine. Sobald wir genügend Personen auf der Warteliste haben, klären wir einen möglichst für alle passenden Termin ab und schalten einen neuen Termin auf. Falls du direkt mit zwei Kollegen oder Kolleginnen teilnehmen möchtest, können wir sogar direkt einen öffentlichen Kurs für euch planen.

Warteliste

(Falls ihr bereits mehr 3 Teilnehmer:innen oder mehr habt, klären wir mit euch direkt euren Wunschtermin ab und schreiben den Kurs aus.)