Executable BPMN in the context of Spring Boot 

Course & Training

Modelling and automation of business processes using BPMN and Camunda (Community Edition) and Spring Boot.

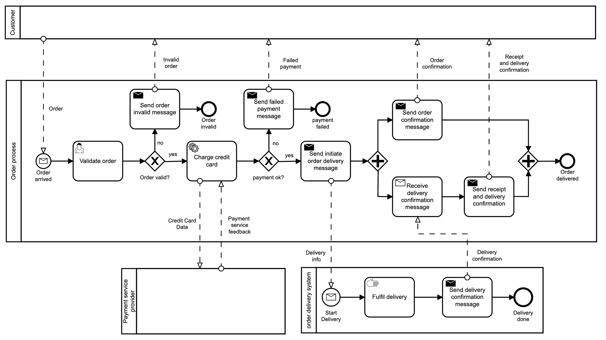
Today, even small and medium-sized enterprises have to react quickly to changes in the environment and adapt their processes to new situations in a timely manner. This is where the widely used standard notation BPMN comes in. Thanks to its easy-to-understand symbols, meaningful visual models of individual business processes can be quickly created in cooperation between the business departments and representatives of IT. The resulting BPMN models can then be transferred into executable processes in a further step, which can be run on a workflow engine such as Camunda.
The workflow engine relieves the developers of the implementation of the control logic of the respective process, i.e. they can concentrate on the implementation of the business logic (of the individual tasks). In addition, common workflow engines typically offer further functionalities out-of-the-box, such as user and rights management, monitoring, simple process deployment, etc. This makes it possible to realise such projects much faster and to implement them more efficiently. Thus, such projects can be accomplished much faster and maintained better than with traditional approaches without a workflow engine.
We use the Community Edition of Camunda and embed it in a Spring Boot environment, which means that no additional web or application servers etc. are necessary for the execution of BPMN processes.

In-House Course:

We are happy to conduct tailored courses for your team - on-site, remotely or in our course rooms.

Request In-House Course

   

  Rolf Jufer  

Content:


After a short introduction to the BPMN notation, we will model several business processes of different complexity and transfer them step by step into executable models, which we will deploy on the Community Edition of Camunda.

The following contents will be covered:
- BPMN in a Nutshell (short introduction to the standard notation BPMN)
- The architecture of a workflow engine (meta model)
- Workflow engines available on the market
- Overview of Camunda Platform Community Edition (incl. distributions)
- Introduction to the Camunda API (Java, REST)
- Implementation concepts (Camunda Self-contained, embedded in own application etc.)
- User management (build-in, LDAP, Keycloak) and authorisation concepts
- Starting and ending processes
- Options for implementing process steps (tasks)
- Data flow within a process and from/to external instances
- Process monitoring
- Transaction handling
- Error handling
- Process deployment / versioning
- Process testing
- Outlook: Advanced standards such as DMN, CMMN and their support through the Camunda Community Edition

We focus on a specific set of topics to look at and understand in detail.


Disclaimer: The actual course content may vary from the above, depending on the trainer, implementation, duration and constellation of participants.

Whether we call it training, course, workshop or seminar, we want to pick up participants at their point and equip them with the necessary practical knowledge so that they can apply the technology directly after the training and deepen it independently.

Goal:

At the end of the course, participants will be able to independently automate processes of varying complexity using the Community Edition of the Camunda workflow engine.


Duration:

 2 Days (Is individually adapted for in-house courses.)


Form:

Proven mix of explanation, live coding and collaborative automation of selected processes. 


Target Audience:

Software developers who want to get an efficient start in automating processes by means of a workflow engine like Camunda Community Edition.  


Requirements:

Basic knowledge of development with Java combined with a general understanding of operational processes. Ideally experience with Spring Boot. (Unsure? Contact us: Jonas Felix)


Preparation:

Each participant receives a questionnaire and installation instructions after registration. Matching the answers we send individual feedback.


Request In-House Course:

In-House Kurs Anfragen

Waitinglist for public course:

Sign up for the waiting list for more public course dates. Once we have enough people on the waiting list, we will determine a date that suits everyone as much as possible and schedule a new session. If you want to participate directly with two colleagues, we can even plan a public course specifically for you.

Waiting List Request

(If you already have 3 or more participants, we will discuss your preferred date directly with you and announce the course.)

More about BPMN and Camunda



BPMN 2.0 (Business Process Model and Notation) is the globally recognised standard for graphically modelling business processes, standardised by the Object Management Group (OMG). Camunda is a leading open-source workflow engine that directly executes BPMN models, closing the gap between business process modelling and technical implementation. In combination with Spring Boot, fully executable process applications can be realised without additional application servers.




History


BPMN was initially introduced in 2004 by the Business Process Management Initiative (BPMI) and adopted by the Object Management Group (OMG) in 2006. With BPMN 2.0 (2011), the notation was extended with execution semantics, enabling process diagrams to be directly interpreted and executed by workflow engines – a decisive step towards bridging the gap between business and IT.


Camunda was founded in 2008 and evolved from a Java-based BPM framework into one of the leading open-source platforms for process automation. Its tight integration with Spring Boot – via the official Spring Boot Starter – made Camunda particularly attractive to developer teams and today enables lean, embedded deployments without dependency on external application servers.